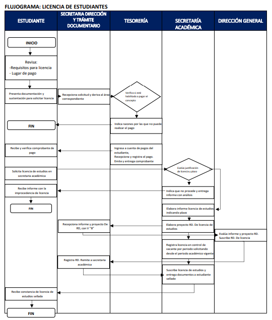
Instituto de Educación Superior Tecnológico Público Santa Lucía Matricula de Ingresante Ratificaion de Matricula Matricula Extemporanea Reserva de Matricula Licencia de Estudiantes